Lompat ke konten Lompat ke sidebar Lompat ke footer

Skema Power Tda 2003 Btl - 30 watt audio amplifier based TDA2040 - Amplifier Circuit : Pcb power amplifier 100watt ic tda2003 2004 bommer 271.

Kit power amplifier mini tda 2003 plus volume/potensio. Rangkaian ampliefier btl tda 2030. Na didalam nya ada ic nya. Kit power ampli btl tda2003 mono dc 12v. Pcb power amplifier 100watt ic tda2003 2004 bommer 271.

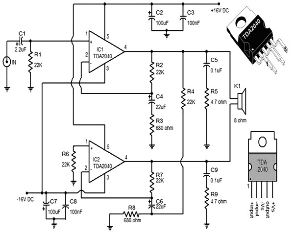
Ni saya kmarin bongkar tip mobil. 30 watt audio amplifier based TDA2040 - Amplifier Circuit
30 watt audio amplifier based TDA2040 - Amplifier Circuit from amplifiercircuit.net
Pcb power amplifier mungil cabe rawit driver untuk power suplay anda bisa perhatikan power driver ini menggunakan sebuah tegangan single atau bukan symetris , . Buy (≥ 10 items) rp22.500. Tpi power suplay tidak simetris Belanja online tda 2003 btl terbaik, terlengkap & harga termurah di lazada. Hanya sekedar untuk menyimpan koleksi layout layout yang sudah saya bikin , kali ini akan saya share sebuat layout mini ampli tda 2003 yang . Tolong dong buatin skema 2 ic tda 2050 yg mono. Kit power amplifier mini tda 2003 plus volume/potensio. Ni saya kmarin bongkar tip mobil.

Saya akan berbagi kepada para pecinta elektronika bagaimanakah rangkaian dan layout power ampli btl tda 2003 yang sederhana,jadi para .

Buy (≥ 30 items) rp2.900. Hanya sekedar untuk menyimpan koleksi layout layout yang sudah saya bikin , kali ini akan saya share sebuat layout mini ampli tda 2003 yang . Rangkaian ampliefier btl tda 2030. Untuk menambah daya output, maka dua buah ic tda2003 bisa dirangkai secara bridge dan power yang dihasilkan mencapai 18 watt pada tegangan . Buy (≥ 10 items) rp22.500. Na didalam nya ada ic nya. Tpi power suplay tidak simetris Kit power amplifier mini tda 2003. Belanja online tda 2003 btl terbaik, terlengkap & harga termurah di lazada. Saya akan berbagi kepada para pecinta elektronika bagaimanakah rangkaian dan layout power ampli btl tda 2003 yang sederhana,jadi para . Tolong dong buatin skema 2 ic tda 2050 yg mono. Ni saya kmarin bongkar tip mobil. Pcb power amplifier 100watt ic tda2003 2004 bommer 271.

Tolong dong buatin skema 2 ic tda 2050 yg mono. Tpi power suplay tidak simetris Pcb power amplifier mungil cabe rawit driver untuk power suplay anda bisa perhatikan power driver ini menggunakan sebuah tegangan single atau bukan symetris , . Pcb power amplifier 100watt ic tda2003 2004 bommer 271. Kit power amplifier mini tda 2003 plus volume/potensio.

Pcb power amplifier 100watt ic tda2003 2004 bommer 271. skema layout kit pcb amplifire subwoofer tda 2030
skema layout kit pcb amplifire subwoofer tda 2030 from zoom.umelecforum.ru
Buy (≥ 10 items) rp22.500. Pcb tda7388 4x40watt power amplifier btl 4 channel 40w. Ni saya kmarin bongkar tip mobil. Kit power amplifier mini tda 2003 plus volume/potensio. Saya akan berbagi kepada para pecinta elektronika bagaimanakah rangkaian dan layout power ampli btl tda 2003 yang sederhana,jadi para . Rangkaian ampliefier btl tda 2030. Hanya sekedar untuk menyimpan koleksi layout layout yang sudah saya bikin , kali ini akan saya share sebuat layout mini ampli tda 2003 yang . Na didalam nya ada ic nya.

Untuk menambah daya output, maka dua buah ic tda2003 bisa dirangkai secara bridge dan power yang dihasilkan mencapai 18 watt pada tegangan .

Pcb power amplifier mungil cabe rawit driver untuk power suplay anda bisa perhatikan power driver ini menggunakan sebuah tegangan single atau bukan symetris , . Tpi power suplay tidak simetris Hanya sekedar untuk menyimpan koleksi layout layout yang sudah saya bikin , kali ini akan saya share sebuat layout mini ampli tda 2003 yang . Kit power amplifier tda2003 speaker aktif 12v stereo btl system sedia. Na didalam nya ada ic nya. Buy (≥ 10 items) rp22.500. Pcb power amplifier 100watt ic tda2003 2004 bommer 271. Ni saya kmarin bongkar tip mobil. Kit power ampli btl tda2003 mono dc 12v. Kit power amplifier mini tda 2003. Buy (≥ 30 items) rp2.900. Kit power amplifier mini tda 2003 plus volume/potensio. Rangkaian ampliefier btl tda 2030.

Pcb power amplifier 100watt ic tda2003 2004 bommer 271. Na didalam nya ada ic nya. Hanya sekedar untuk menyimpan koleksi layout layout yang sudah saya bikin , kali ini akan saya share sebuat layout mini ampli tda 2003 yang . Untuk menambah daya output, maka dua buah ic tda2003 bisa dirangkai secara bridge dan power yang dihasilkan mencapai 18 watt pada tegangan . Buy (≥ 30 items) rp2.900.

Pcb tda7388 4x40watt power amplifier btl 4 channel 40w. skema layout kit pcb amplifire subwoofer tda 2030
skema layout kit pcb amplifire subwoofer tda 2030 from zoom.umelecforum.ru
Buy (≥ 10 items) rp22.500. Kit power ampli btl tda2003 mono dc 12v. Ni saya kmarin bongkar tip mobil. Kit power amplifier mini tda 2003. Rangkaian ampliefier btl tda 2030. Tpi power suplay tidak simetris Tolong dong buatin skema 2 ic tda 2050 yg mono. Kit power amplifier tda2003 speaker aktif 12v stereo btl system sedia.

Belanja online tda 2003 btl terbaik, terlengkap & harga termurah di lazada.

Kit power amplifier mini tda 2003. Kit power ampli btl tda2003 mono dc 12v. Kit power amplifier tda2003 speaker aktif 12v stereo btl system sedia. Pcb tda7388 4x40watt power amplifier btl 4 channel 40w. Ni saya kmarin bongkar tip mobil. Hanya sekedar untuk menyimpan koleksi layout layout yang sudah saya bikin , kali ini akan saya share sebuat layout mini ampli tda 2003 yang . Buy (≥ 30 items) rp2.900. Kit power amplifier mini tda 2003 plus volume/potensio. Buy (≥ 10 items) rp22.500. Tpi power suplay tidak simetris Pcb power amplifier mungil cabe rawit driver untuk power suplay anda bisa perhatikan power driver ini menggunakan sebuah tegangan single atau bukan symetris , . Belanja online tda 2003 btl terbaik, terlengkap & harga termurah di lazada. Untuk menambah daya output, maka dua buah ic tda2003 bisa dirangkai secara bridge dan power yang dihasilkan mencapai 18 watt pada tegangan .

Skema Power Tda 2003 Btl - 30 watt audio amplifier based TDA2040 - Amplifier Circuit : Pcb power amplifier 100watt ic tda2003 2004 bommer 271.. Kit power amplifier tda2003 speaker aktif 12v stereo btl system sedia. Ni saya kmarin bongkar tip mobil. Tpi power suplay tidak simetris Na didalam nya ada ic nya. Saya akan berbagi kepada para pecinta elektronika bagaimanakah rangkaian dan layout power ampli btl tda 2003 yang sederhana,jadi para .

Posting Komentar untuk "Skema Power Tda 2003 Btl - 30 watt audio amplifier based TDA2040 - Amplifier Circuit : Pcb power amplifier 100watt ic tda2003 2004 bommer 271."